打开/关闭菜单
打开/关闭个人菜单
未登录
未登录用户的IP地址会在进行任意编辑后公开展示。

2.8inch Arduino Display

来自LCD wiki
Root留言 | 贡献2018年7月2日 (一) 13:57的版本

语言选择

Languages

➤中文
➤EN


产品图片

产品介绍

  • 支持ArduinoUNO 和Mega2560等开发板直插使用,无需接线
  • 320X240高清分辨率,支持触摸功能
  • 支持16位RGB 65K颜色显示,显示色彩丰富
  • 采用8位并行总线,比串口SPI刷新快
  • 带SD卡槽方便扩展实验
  • 提供Arduino库,提供丰富的示例程序
  • 军工级工艺标准,长期稳定工作
  • 提供底层驱动技术支持
  • 资料获取:见驱动下载

产品参数

名称 参数
SKU MAR2808
尺寸 2.8(inch)
类型 TFT
驱动芯片 ILI9341
分辨率 320*240 (Pixel)
模块接口 8-bit parallel interface
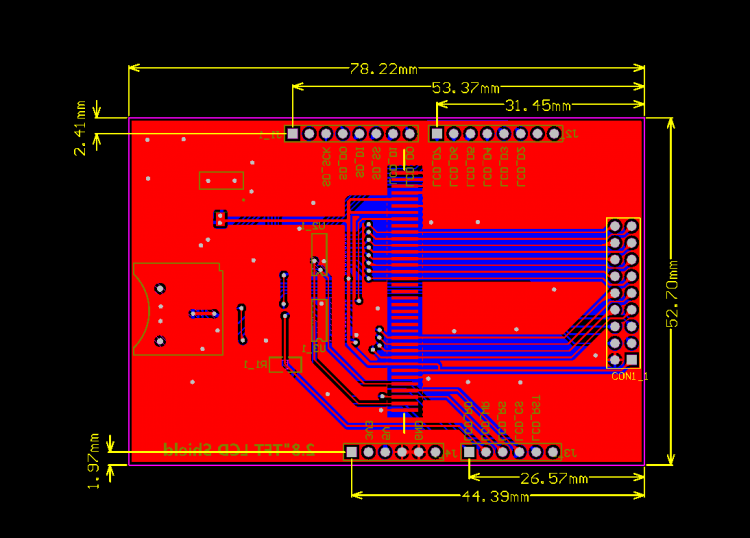
有效显示区域 57.6x43.2(mm)
模块PCB尺寸 78.22x52.7(mm)
工作温度 -20℃~70℃
工作电压 5V
功耗 约为90mw
产品重量 25(g)

接口定义

序号 标号 引脚说明
1 LCD_RST LCD总线复位信号
2 LCD_CS LCD总线片选信号
3 LCD_RS LCD总线命令/数据选择信号
4 LCD_WR LCD总线写信号
5 LCD_RD LCD总线读信号
6 GND 电源地
7 5V 5V电源输入
8 3V3 NC此引脚可不接
9 LCD_D0 LCD 8位数据Bit0
10 LCD_D1 LCD 8位数据Bit1
11 LCD_D2 LCD 8位数据Bit2
12 LCD_D3 LCD 8位数据Bit3
13 LCD_D4 LCD 8位数据Bit4
14 LCD_D5 LCD 8位数据Bit5
15 LCD_D6 LCD 8位数据Bit6
16 LCD_D7 LCD 8位数据Bit7
17 SD_SS SD卡SPI总线片选信号
18 SD_DI SD卡SPI总线MOSI信号
19 SD_DO SD卡SPI总线MISO信号
20 SD_SCK SD卡SPI总线时钟信号

产品尺寸

产品尺寸图:

硬件说明

硬件原理图:Arduino 2.8寸显示模块原理图.pdf

使用说明

Arduino平台使用说明

1、接线说明

与UNO开发板连接 与Mega2560开发板连接
模块上管脚 UNO单片机上管脚 模块上管脚 Mega2560单片机上管脚
LCD_RST A4 LCD_RST 5V
LCD_CS A3 LCD_CS GND
LCD_RS A2 LCD_RS 21
LCD_WR A1 LCD_WR 20
LCD_RD A0 LCD_RD A0
GND GND GND GND
5V 5V 5V 5V
LCD_D0 8 LCD_D0 8
LCD_D1 9 LCD_D1 9
LCD_D2 2 LCD_D2 2
LCD_D3 3 LCD_D3 3
LCD_D4 4 LCD_D4 4
LCD_D5 5 LCD_D5 5
LCD_D6 6 LCD_D6 6
LCD_D7 7 LCD_D7 7
SD_SS 10 SD_SS 10
SD_DI 11 SD_DI 11
SD_DO 12 SD_DO 12
SD_SCK 13 SD_SCK 13

2、操作说明

a、将2.8寸显示模块按照接线说明与Arduino开发板连接起来并上电(注意开发板型号)

b、从驱动下载栏目下载2.8寸显示模块资料包

c、解压资料包,打开install library文件夹,可以看到有LCDWIKI_GUI、LCDWIKI_KBV以及touch screen这三个库,如下图所示:

d、将LCDWIKI_GUI、LCDWIKI_KBV以及touch screen这三个库拷贝到Arduino项目文件所在目录下,

默认的Arduino项目文件所在目录为C:\Users\Administrator\Documents\Arduino,也可以自己定义,方法如下:

打开Arduino IDE软件,点击File->Preferences定义Arduino项目文件所在目录,如下图所示:

e、打开资料包中的Example文件夹,可以看到有11个测试例子,如下图所示

f、任意打开一个测试例子,例如打开“Example_02_clear_screen”

g、打开“Example_02_clear_screen”测试程序后,点击Tools按钮选择开发板型号和端口号,如下图所示:

如果开发板型号选择选择Mega,还需要选择处理器型号,对于该2.8寸显示模块,我们只选择ATmega2560处理器,如下图所示:

h、点击上传按钮进行编译和下载,待显示“Done Uploading”,则表示程序已经成功下载到开发板里,如下图所示:

i、如果2.8寸显示模块按照黑、白、红、绿、蓝的顺序不停的刷屏显示,则表示程序运行成功

注意事项

a、该显示模块使用8位并口传输数据,所以LCDWIKI库也需要设置为8位模式(因为LCDWIKI库同时支持8位和16位模式),修改方法如下:

打开“LCDWIKI_KBV\lcd_mode.h”文件,将CONFIG_USE_8BIT_BUS宏设置为1,如下所示:


//if using 8bit mode,set the below macro definition to 1
//if using 16bit mode,set the below macro definition to 0
#define CONFIG_USE_8BIT_BUS 1

驱动下载

百度云盘下载:

本地下载:

常用软件说明

字符取模软件 PCtoLCD2002下载:PCtoLCD2002.zip

图片取模软件 Image2Lcd下载:Image2Lcd.zip

BACK TO TOP