打开/关闭菜单
打开/关闭个人菜单
未登录
未登录用户的IP地址会在进行任意编辑后公开展示。

2.8inch Arduino Display

来自LCD wiki
Lin留言 | 贡献2018年6月27日 (三) 18:04的版本 →‎产品尺寸

语言选择

Languages

➤中文
➤EN


产品图片

产品介绍

  • 支持ArduinoUNO 和Mega2560等开发板直插使用,无需接线
  • 320X240高清分辨率,支持触摸功能
  • 支持16位RGB(565)颜色显示,显示色彩丰富
  • 采用8位并行总线,比串口SPI刷新快
  • 带SD卡槽方便扩展实验
  • 提供Arduino库,提供丰富的示例程序
  • 军工级工艺标准,长期稳定工作
  • 提供底层驱动技术支持
  • 资料获取:2.8inch Arduino Display

产品参数

名称 参数
SKU MAR2808
尺寸 2.8(inch)
类型 TFT
驱动芯片 ILI9341
分辨率 320*240 (Pixel)
模块接口 8-bit parallel interface
有效显示区域 57.6x43.2(mm)
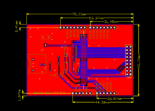
模块PCB尺寸 78.22x52.7(mm)
工作温度 -20℃~70℃
工作电压 5V
功耗 约为90mA
产品重量 25(g)

接口定义

序号 标号 引脚说明
1 LCD_RST LCD总线复位信号
2 LCD_CS LCD总线片选信号
3 LCD_RS LCD总线命令/数据选择信号
4 LCD_WR LCD总线写信号
5 LCD_RD LCD总线读信号
6 GND 电源地
7 5V 5V电源输入
8 3V3 NC此引脚可不接
9 LCD_D0 LCD 8位数据Bit0
10 LCD_D1 LCD 8位数据Bit1
11 LCD_D2 LCD 8位数据Bit2
12 LCD_D3 LCD 8位数据Bit3
13 LCD_D4 LCD 8位数据Bit4
14 LCD_D5 LCD 8位数据Bit5
15 LCD_D6 LCD 8位数据Bit6
16 LCD_D7 LCD 8位数据Bit7
17 SD_SS SD卡SPI总线片选信号
18 SD_DI SD卡SPI总线MOSI信号
19 SD_DO SD卡SPI总线MISO信号
20 SD_SCK SD卡SPI总线时钟信号

产品尺寸

产品尺寸图:

硬件说明

使用说明

驱动下载

常用软件说明