更多操作
产品视频
产品图片
产品介绍
- 支持ArduinoUNO 和Mega2560等开发板直插使用,无需接线
- 320X240分辨率,显示效果清晰,支持触摸功能
- 支持16位RGB 65K颜色显示,显示色彩丰富
- 采用8位并行总线,比串口SPI刷新快
- 板载 5V/3.3V 电平转换 IC,兼容 5V/3.3V 工作电压
- 带SD卡槽方便扩展实验
- 提供Arduino库,提供丰富的示例程序
- 军工级工艺标准,长期稳定工作
- 提供底层驱动技术支持
产品参数
| 名称 | 参数 |
| 显示颜色 | RGB 65K彩色 |
| SKU | MAR2808 |
| 尺寸 | 2.8(inch) |
| 类型 | TFT |
| 驱动芯片 | ILI9341 |
| 分辨率 | 320*240 (Pixel) |
| 模块接口 | 8-bit parallel interface |
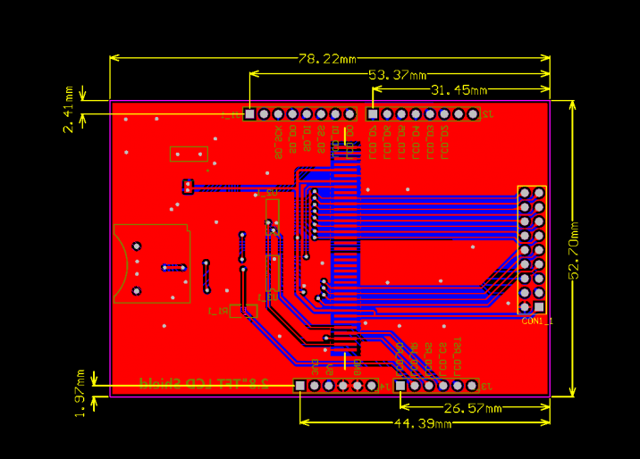
| 有效显示区域 | 43.2*57.6(mm) |
| 模块PCB尺寸 | 52.70*78.22(mm) |
| 工作温度 | -20℃~70℃ |
| 存储温度 | -40℃~70℃ |
| 工作电压 | 5V/3.3V |
| 功耗 | 约为90mw |
| 产品重量 | 约25(g) |
接口定义

| 序号 | 标号 | 引脚说明 |
| 1 | LCD_RST | LCD总线复位信号 |
| 2 | LCD_CS | LCD总线片选信号 |
| 3 | LCD_RS | LCD总线命令/数据选择信号 |
| 4 | LCD_WR | LCD总线写信号 |
| 5 | LCD_RD | LCD总线读信号 |
| 6 | GND | 电源地 |
| 7 | 5V | 5V电源输入 |
| 8 | 3V3 | NC此引脚可不接 |
| 9 | LCD_D0 | LCD 8位数据Bit0 |
| 10 | LCD_D1 | LCD 8位数据Bit1 |
| 11 | LCD_D2 | LCD 8位数据Bit2 |
| 12 | LCD_D3 | LCD 8位数据Bit3 |
| 13 | LCD_D4 | LCD 8位数据Bit4 |
| 14 | LCD_D5 | LCD 8位数据Bit5 |
| 15 | LCD_D6 | LCD 8位数据Bit6 |
| 16 | LCD_D7 | LCD 8位数据Bit7 |
| 17 | SD_SS | SD卡SPI总线片选信号 |
| 18 | SD_DI | SD卡SPI总线MOSI信号 |
| 19 | SD_DO | SD卡SPI总线MISO信号 |
| 20 | SD_SCK | SD卡SPI总线时钟信号 |
产品文档
产品尺寸图:
与Arduino连接
| Arduino UNO直插 | Arduino Mega2560直插 |
如何在Arduino上使用
- 步骤1:下载测试程序
- 从程序下载栏下载Arduino测试程序
- 相关的测试程序说明请查阅程序包里面的测试程序说明文档
- 步骤2:连接Arduino开发板
- 将模块直插到Arduino开发板上( 不会直插?)
- 模块直插完成后,给Arduino开发板接通电源
- 步骤3:拷贝依赖库
- 确保电脑上已经安装Arduino IDE(如果没安装:Arduino IDE下载网址)
- 安装好Arduino IDE后,需要拷贝依赖库到Arduino工程目录,方法如下:
- (1) 解压下载好的测试程序包
- (2) 将程序包中 Install libraries目录下的依赖库(如下图所示)拷贝到Arduino的工程目录的 libraries文件夹下( 不知道Arduino工程目录?)

- 步骤4:编译、下载程序到开发板
- 打开程序包中Example目录下需要测试的示例,进行编译和下载( 不会编译和下载?)
- 步骤5:观察程序运行情况
- 程序下载完毕,直接运行,观察运行情况,如果可以正常显示,则说明程序运行成功,如下图所示(以colligate_test测试程序为例):
程序下载
- Demo_Arduino_8BIT
- Demo_STC12C5A60S2_8BIT
- Demo_STM32F103RCT6_8BIT
- Demo_STM32F103ZET6_8BIT
- Demo_STM32F407ZGT6_8BIT
- Demo_STM32F429IGT6_8BIT